Μάθημα : ΕΙΣΑΓΩΓΗ ΣΤΙΣ ΑΡΧΕΣ ΤΗΣ ΕΠΙΣΤΗΜΗΣ ΤΩΝ ΥΠΟΛΟΓΙΣΤΩΝ Β ΕΠΑΛ
Κωδικός : 4040030249
| Γενικά πολυμεσικά αρχεία | Ημερομηνία | |
|---|---|---|
| 2κ Δημιουργός: ΙΦΙΓΕΝΕΙΑ ΚΙΣΤΗ |
21/3/24 | |
| 2λ Δημιουργός: ΙΦΙΓΕΝΕΙΑ ΚΙΣΤΗ |
21/3/24 | |
| 2ο Δημιουργός: ΙΦΙΓΕΝΕΙΑ ΚΙΣΤΗ |
21/3/24 | |
| 2τρ Δημιουργός: ΙΦΙΓΕΝΕΙΑ ΚΙΣΤΗ |
21/3/24 | |
| algorithms-why we should care Δημιουργός: ΙΦΙΓΕΝΕΙΑ ΚΙΣΤΗ |
19/3/24 | |
| did you know Δημιουργός: ΙΦΙΓΕΝΕΙΑ ΚΙΣΤΗ |
23/9/24 | |
| help_icon Δημιουργός: ΙΦΙΓΕΝΕΙΑ ΚΙΣΤΗ |
2/4/24 | |
| αγώνας drones1 Δημιουργός: ΙΦΙΓΕΝΕΙΑ ΚΙΣΤΗ |
15/3/24 | |
| αγώνας drones2 Δημιουργός: ΙΦΙΓΕΝΕΙΑ ΚΙΣΤΗ |
15/3/24 | |
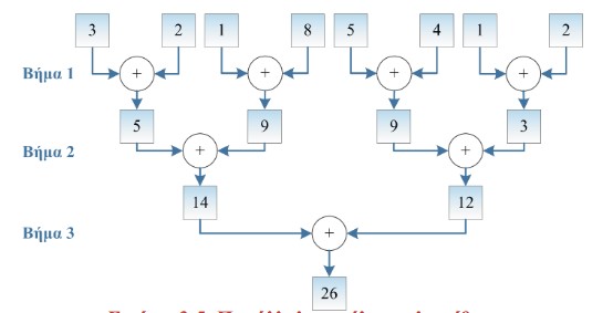
| άθροισμα 26 με σειρά Δημιουργός: ΙΦΙΓΕΝΕΙΑ ΚΙΣΤΗ |
27/2/24 | |
| Ακολουθιακή δομή (ορισμός) Δημιουργός: ΙΦΙΓΕΝΕΙΑ ΚΙΣΤΗ |
27/2/24 | |
| Αλγοριθμικά κριτήρια Δημιουργός: ΙΦΙΓΕΝΕΙΑ ΚΙΣΤΗ |
26/2/24 | |
| Αλγοριθμικές δομές Δημιουργός: ΙΦΙΓΕΝΕΙΑ ΚΙΣΤΗ |
28/2/24 | |
| αλγόριθμος για το δέσιμο της γραβάτας Δημιουργός: ΙΦΙΓΕΝΕΙΑ ΚΙΣΤΗ |
21/3/24 | |
| Αλγόριθμος παράλληλης επεξεργασίας διάγραμμα Δημιουργός: ΙΦΙΓΕΝΕΙΑ ΚΙΣΤΗ |
27/2/24 | |
| Αλγόριθμος παράλληλης επεξεργασίας ορισμός Δημιουργός: ΙΦΙΓΕΝΕΙΑ ΚΙΣΤΗ |
27/2/24 | |
| αλγόριθμος ΠΛΥΣΙΜΟ ΠΙΑΤΩΝ Δημιουργός: ΙΦΙΓΕΝΕΙΑ ΚΙΣΤΗ |
27/2/24 | |
| Αλγόριθμος προς αλλαγή Δημιουργός: ΙΦΙΓΕΝΕΙΑ ΚΙΣΤΗ |
20/2/24 | |
| αλγόριθμος ρουτίνα ύπνου Δημιουργός: ΙΦΙΓΕΝΕΙΑ ΚΙΣΤΗ |
15/3/24 | |
| Αλγόριθμος σειριακής επεξεργασίας βήματα Δημιουργός: ΙΦΙΓΕΝΕΙΑ ΚΙΣΤΗ |
27/2/24 | |
| Αλγόριθμος σειριακής επεξεργασίας ορισμός Δημιουργός: ΙΦΙΓΕΝΕΙΑ ΚΙΣΤΗ |
27/2/24 | |
| Αλγόριθμος ταξινόμησης Δημιουργός: ΙΦΙΓΕΝΕΙΑ ΚΙΣΤΗ |
4/3/24 | |
| αλγόριθμος τοστ με φυστικοβούτυρο Δημιουργός: ΙΦΙΓΕΝΕΙΑ ΚΙΣΤΗ |
15/3/24 | |
| Αλγόριθμος Φτιάχνω τοστ Δημιουργός: ΙΦΙΓΕΝΕΙΑ ΚΙΣΤΗ |
6/3/24 | |
| ανάλυση ταξιδιού ως ανάλυση προβλήματος Δημιουργός: ΙΦΙΓΕΝΕΙΑ ΚΙΣΤΗ |
23/9/24 | |
| Απλή δομή επιλογής Δημιουργός: ΙΦΙΓΕΝΕΙΑ ΚΙΣΤΗ |
28/2/24 | |
| αποτελεσματικότητα Δημιουργός: ΙΦΙΓΕΝΕΙΑ ΚΙΣΤΗ |
20/2/24 | |
| Αποτελεσματικότητα εικόνα Δημιουργός: ΙΦΙΓΕΝΕΙΑ ΚΙΣΤΗ |
26/2/24 | |
| για Δημιουργός: ΙΦΙΓΕΝΕΙΑ ΚΙΣΤΗ |
28/2/24 | |
| Δεδομένα Ζητούμενα 1 Δημιουργός: ΙΦΙΓΕΝΕΙΑ ΚΙΣΤΗ |
21/3/24 | |
| Δεδομένα Ζητούμενα 2 Δημιουργός: ΙΦΙΓΕΝΕΙΑ ΚΙΣΤΗ |
21/3/24 | |
| Δεδομένα Ζητούμενα 3 Δημιουργός: ΙΦΙΓΕΝΕΙΑ ΚΙΣΤΗ |
21/3/24 | |
| Διάγραμμα ακολουθιακής αλγοριθμικής δομής Δημιουργός: ΙΦΙΓΕΝΕΙΑ ΚΙΣΤΗ |
27/2/24 | |
| δομές-ακολουθίας Δημιουργός: ΙΦΙΓΕΝΕΙΑ ΚΙΣΤΗ |
4/4/24 | |
| δομές-επανάληψης Δημιουργός: ΙΦΙΓΕΝΕΙΑ ΚΙΣΤΗ |
4/4/24 | |
| δομές-επιλογής Δημιουργός: ΙΦΙΓΕΝΕΙΑ ΚΙΣΤΗ |
4/4/24 | |
| δομή ορισμός Δημιουργός: ΙΦΙΓΕΝΕΙΑ ΚΙΣΤΗ |
28/2/24 | |
| Είδη δομών επιλογής Δημιουργός: ΙΦΙΓΕΝΕΙΑ ΚΙΣΤΗ |
28/2/24 | |
| είσοδος Δημιουργός: ΙΦΙΓΕΝΕΙΑ ΚΙΣΤΗ |
20/2/24 | |
| είσοδος εικόνα Δημιουργός: ΙΦΙΓΕΝΕΙΑ ΚΙΣΤΗ |
26/2/24 | |
| εμφωλευμένη παράδειγμα Δημιουργός: ΙΦΙΓΕΝΕΙΑ ΚΙΣΤΗ |
28/2/24 | |
| έξοδος Δημιουργός: ΙΦΙΓΕΝΕΙΑ ΚΙΣΤΗ |
20/2/24 | |
| έξοδος εικόνα Δημιουργός: ΙΦΙΓΕΝΕΙΑ ΚΙΣΤΗ |
26/2/24 | |
| επ1 Δημιουργός: ΙΦΙΓΕΝΕΙΑ ΚΙΣΤΗ |
21/3/24 | |
| επ2 Δημιουργός: ΙΦΙΓΕΝΕΙΑ ΚΙΣΤΗ |
21/3/24 | |
| επ3 Δημιουργός: ΙΦΙΓΕΝΕΙΑ ΚΙΣΤΗ |
21/3/24 | |
| επ4 Δημιουργός: ΙΦΙΓΕΝΕΙΑ ΚΙΣΤΗ |
21/3/24 | |
| Επανάληψη γενικά Δημιουργός: ΙΦΙΓΕΝΕΙΑ ΚΙΣΤΗ |
28/2/24 | |
| Επιλογή Δημιουργός: ΙΦΙΓΕΝΕΙΑ ΚΙΣΤΗ |
27/2/24 | |
| Εφαρμοσμένη πληροφορική ιστορία Δημιουργός: ΙΦΙΓΕΝΕΙΑ ΚΙΣΤΗ |
8/10/24 | |
| η σημασία της δομής για τον προγραμματισμό Δημιουργός: ΙΦΙΓΕΝΕΙΑ ΚΙΣΤΗ |
12/3/24 | |
| Θεωρητική Πληροφορική ιστορία Δημιουργός: ΙΦΙΓΕΝΕΙΑ ΚΙΣΤΗ |
8/10/24 | |
| καθοριστικότητα Δημιουργός: ΙΦΙΓΕΝΕΙΑ ΚΙΣΤΗ |
20/2/24 | |
| καθοριστικότητα εικόνα Δημιουργός: ΙΦΙΓΕΝΕΙΑ ΚΙΣΤΗ |
26/2/24 | |
| κριτήρια εξήγηση Δημιουργός: ΙΦΙΓΕΝΕΙΑ ΚΙΣΤΗ |
26/2/24 | |
| ΚΩΝΣΤΑΝΤΙΝΟΣ ΔΑΣΚΑΛΑΚΗΣ Δημιουργός: ΙΦΙΓΕΝΕΙΑ ΚΙΣΤΗ |
9/6/21 | |
| Λόγοι και λειτουργίες επίλυσης προβλημάτων από υπολογιστές Δημιουργός: ΙΦΙΓΕΝΕΙΑ ΚΙΣΤΗ |
22/3/24 | |
| μέχρις ότου Δημιουργός: ΙΦΙΓΕΝΕΙΑ ΚΙΣΤΗ |
28/2/24 | |
| οκτώ αριθμοί Δημιουργός: ΙΦΙΓΕΝΕΙΑ ΚΙΣΤΗ |
27/2/24 | |
| όσο Δημιουργός: ΙΦΙΓΕΝΕΙΑ ΚΙΣΤΗ |
28/2/24 | |
| παράδειγμα αλγορίθμου ακολουθιακής δομής Δημιουργός: ΙΦΙΓΕΝΕΙΑ ΚΙΣΤΗ |
27/2/24 | |
| παράδειγμα ανάλυσης προβλήματος Δημιουργός: ΙΦΙΓΕΝΕΙΑ ΚΙΣΤΗ |
26/3/24 | |
| παράδειγμα σειριακού αλγόριθμου Δημιουργός: ΙΦΙΓΕΝΕΙΑ ΚΙΣΤΗ |
1/3/24 | |
| Πάρε Υπολόγισε Πες Δημιουργός: ΙΦΙΓΕΝΕΙΑ ΚΙΣΤΗ |
19/2/24 | |
| περατότητα Δημιουργός: ΙΦΙΓΕΝΕΙΑ ΚΙΣΤΗ |
20/2/24 | |
| Περατότητα εικόνα Δημιουργός: ΙΦΙΓΕΝΕΙΑ ΚΙΣΤΗ |
26/2/24 | |
| πλύσιμο πιάτων κριτήρια Δημιουργός: ΙΦΙΓΕΝΕΙΑ ΚΙΣΤΗ |
27/2/24 | |
| Πολλαπλή δομή επιλογής Δημιουργός: ΙΦΙΓΕΝΕΙΑ ΚΙΣΤΗ |
28/2/24 | |
| Πρόβλημα για ανάλυση Δημιουργός: ΙΦΙΓΕΝΕΙΑ ΚΙΣΤΗ |
26/3/24 | |
| Πρόβλημα με έκπτωση Δημιουργός: ΙΦΙΓΕΝΕΙΑ ΚΙΣΤΗ |
2/4/24 | |
| πρόβλημα ταξίδι Δημιουργός: ΙΦΙΓΕΝΕΙΑ ΚΙΣΤΗ |
23/9/24 | |
| Σαν ποιο πράγμα είναι η μεταβλητή; Δημιουργός: ΙΦΙΓΕΝΕΙΑ ΚΙΣΤΗ |
6/2/24 | |
| Στάδια αντιμετώπισης των προβλημάτων Δημιουργός: ΙΦΙΓΕΝΕΙΑ ΚΙΣΤΗ |
22/3/24 | |
| Σύνθετη δομή επιλογής Δημιουργός: ΙΦΙΓΕΝΕΙΑ ΚΙΣΤΗ |
28/2/24 | |
| Τι είναι αλγόριθμος (βίντεο) Δημιουργός: ΙΦΙΓΕΝΕΙΑ ΚΙΣΤΗ |
4/3/24 | |
| Τι είναι η μνήμη Δημιουργός: ΙΦΙΓΕΝΕΙΑ ΚΙΣΤΗ |
6/2/24 | |
| kd Δημιουργός: ΙΦΙΓΕΝΕΙΑ ΚΙΣΤΗ |
9/6/21 |